YULONG LIU Programmer • Back-End Developer • Engineer

me, myself, and I

KeVan

I am a Computer Science senior in the Honors College of Engineering at Virginia Polytechnic Institute and State University. Currently, I'm working as a Software Engineer at ARCSys on the ACL Calculator which provides CECL modeling and forecasting. I am also a proud member of the NASA sounding rockets program – RockSat-X at Virginia Tech, where I am responsible for designing the software to record and analyze ADS-B signals and attitude data through NASA’s telemetry interface and optimizing the ADS-B algorithms. I am interested in exploring the fields of Systems Design, Cloud Software Development, and Computer Networks, and I am open to opportunities for the same.

where I've worked

♢ Wind River Systems

- Systems Engineer Intern

• Designed and programmed a SQL database migration and validation toolkit in Python for the Security Response Tool, improving the performance by reducing 89% of the original runtime (supports SQLite, PostgreSQL, MySQL, and MariaDB).
• Developed an SBOM automation plugin in C and Python for VxWorks and WR Linux, speeding up license scans by approximately 39%.
• Configured SSL and HSTS in Apache as a reverse proxy through Puppet for Wind River’s internal web applications.
• Maintained multiple Django webapps and optimized CVE retrieval in the SRTool (Django) with NVD’s vulnerability API by 36%.
• Delivered utilities to fix incorrect SQLite database foreign key linkages and deployed Cron jobs to schedule weekly database updates.
• Built WR Linux LTS22 with BitBake, reviewed and resolved userspace and kernel defects with NA’s WR Linux Team.

♢ LivestockCity

- Software Developer Intern

• Developed a full-stack event scheduler and a user-customizable dashboard control panel for over 200+ clients and administrators by utilizing a range of technologies, including Python, Django, REST, PostgreSQL, HTML, CSS, JavaScript, and jQuery.
• Implemented a Django feature to monitor DNS & SSL certificate expiration for different company domains.
• Managed and transitioned 300+ models, Viewsets, Serializers, and endpoints from Oracle DB to Django through Docker.
• Worked in a fast-paced Agile development environment and collaborated with the implementation team using Jira, Git, and Bitbucket.

♢ AgroSeek Research

- Computer Science Research Assistant

• Developed a parallel-processing pipeline in Python to optimize genetic contig assembly tasks based on the server’s CPU load.
• Wrote Python scripts to manage genome and contig data stored on AWS S3 buckets with API calls from the Boto3 SDK.
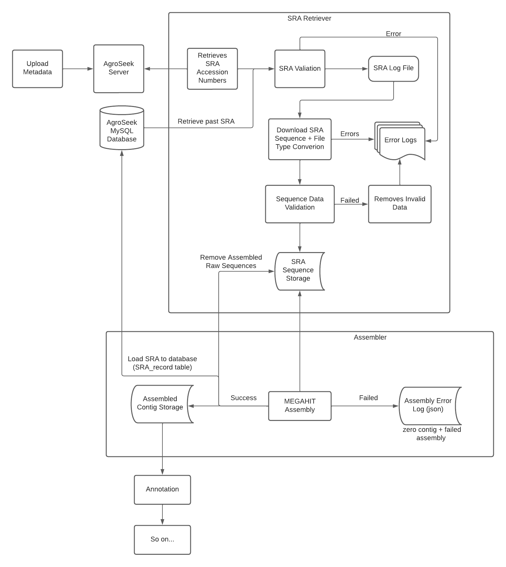
• Built a series of Python applications to retrieve, assemble, and annotate raw genome sequence data with NCBI’s SRA Toolkit.
• Maintained and regularly updated the front-end WordPress PHP scripts and the associated MySQL database.
• Contributed to genetic sequence analysis and the creation of the genetic co-occurrence network.
• Worked closely with Ph.D. students to develop a system for computational analysis of environmental metagenomic data.

♢ RockSat-X Program

- Software Group Member

• Designed Python software to record and analyze ADS-B signals and attitude data transmitted through NASA’s telemetry interface.
• Programmed C++ software for the flight computer to process IMU, acceleration, and pressure sensor data.
• Optimized past ADS-B algorithms in C such that the largest amount of data may be transmitted without saturating the bandwidth.
• Tested subsystems (sensors) C++ software to ensure the correct logging of raw in-phase and quadrature data into the storage device.

featured projects

AnilistPython Library

AnilistPython Library

The AniListPython library (anilist.co APIv2 wrapper) is the first Python utility that allows users to search up and retrieve anime, manga, animation studio, and character information through the GraphQL API. The AnilistPython Library provides upstream support for a wide range of software applications (i.e. Discord Bots and Desktop Apps) and has been downloaded for over 106,000 times by the community.

View on GitHub View on PyPi
Perpetual Crusades

SQL Migration/Validation Tool (SQLmvt)

I designed and coded a hyper-efficient SQL database migration and validation tool in Python. This commandline tool supports DB migration between SQLite, MySQL, PostgreSQL, and MariaDB, as well as post-migration validation scans and the corresponding utilities for logging and fixing errors (generally due to a bad input database). Currently, it provide support for Wind River System's Security Response Tool (SRTool).

Request Access (source code private)
COVID-19 Tracker App

Personal Web Server

I created a personal server coded in C and React.js to support file transfer, MP4 video playback, web token authantification, HTML5 Fallback, and so on. The server provide multi-client support through multithreading and has achieved protocol independence by utilizing Linux's dual-bind feature that supports both IPv4 and IPv6 clients through TCP/IP.

View on GitHub
Valuto: Account Management System

Generic Task Parallelism Framework

I developed a fork/join framework in C that supports the parallel execution of divide-and-conquer algorithms in a resource-efficient manner. To that end, the thread pool is a implementation for dynamic task parallelism, focusing on the execution of so-called fork/join tasks. The framework consists of workers threads who owns their local task queue, and a global queue to which tasks are automatically deligated to the workers. The framework is designed to use semaphores, mutexes, conditional variables, and work stealing.

Request Access (source code private)
COVID-19 Tracker App

Webcam Security System

I developed a surveillance application through OpenCV motion detection and facial recognition. The application is integrated with Discord, where privilege users are able to control/manage the surveillance application through the Discord client interface. The application is programed to capture video upon detecting motion of a unknown individual through facial recognition and alerts the user through either Discord or Email. The user is able to access/request the recorded videos with personalized commands using the Discord integration toolkit designed into the application.

View on Github
Valuto: Account Management System

NCBI Genetic Sequence Retriever

I designed and deployed a parallel-processing pipeline in Python to retrieve, assemble, and annotate raw genome sequence data with NCBI’s SRA Toolkit. The pipeline is capable of automatically optimizing tasks based on the concurrent CPU load and memory usage. The application is currently used by the AgroSeek research team at Virginia Tech for metagenomic sequence analysis.

Request Access (source code private)